風 險 評 估 研 究
第 十 四 號 報 告 書
化 學 物 危 害 評 估
燒 烤 肉 類 含 多 環 芳 香 族 碳 氫 化 合 物
香 港 特 別 行 政 區 政 府
食 物 環 境 衞 生 署
二 零 零 四 年 七 月
本 報 告 書 由 香 港 特 別 行 政 區 政 府 食 物 環 境 衞 生 署 ( 食 環 署 ) 轄 下 食 物 及 公 共 衞 生 部 發 表 。 未 經 食 環 署 書 面 許 可 , 不 得 將 本 報 告 書 所 載 全 部 或 部 分 研 究 資 料 翻 印 , 亦 不 得 審 訂 或 摘 錄 這 些 資 料 。 若 採 用 本 報 告 書 其 他 部 分 內 容 , 須 作 出 確 認 聲 明 。
通 訊 處 :
香 港 金 鐘 道 66 號
金 鐘 道 政 府 合 署 43 樓
食 物 環 境 衞 生 署
風 險 評 估 組
電 子 郵 箱 : enquiries@fehd.gov.hk
目 錄
- 摘 要
- 目 的
- 背 景
- 研 究 範 圍
- 研 究 方 法
- 結 果
- 討 論
- 結 論 及 建 議
- 參 考 文 件
- 附 件 I : 肉 乾 的 製 作 流 程 圖
- 附 件 II : 叉 燒 的 製 作 流 程 圖
- 附 件 III : 燒 肉 的 製 作 流 程 圖
- 附 件 IV : 燒 鴨 的 製 作 流 程 圖
- 附 件 V : 燒 烤 肉 類 樣 本 的 PAHs 含 量 中 位 數
摘 要
這 項 研 究 是 調 查 各 種 燒 烤 肉 類 的 多 環 芳 香 族 碳 氫 化 合 物 (polycyclic aromatic hydrocarbons, 簡 稱 PAHs) 含 量 , 並 探 討 不 同 的 烹 煮 方 法 如 何 影 響 PAHs 的 含 量 。 PAHs 是 指 一 大 類 有 機 化 學 物 質 , 可 在 周 圍 環 境 中 存 在 的 污 染 物 , 亦 可 在 製 作 燒 烤 肉 類 時 產 生 。 有 些 PAHs 被 列 為 「 或 可 能 」 (possibly) 或 「 可 能 」 (probably) 令 人 類 患 癌 。
這 項 研 究 研 究 了 肉 乾 和 燒 味 這 兩 種 燒 烤 肉 類 , 而 其 中 燒 味 包 括 叉 燒 、 燒 肉 和 燒 鴨 。 我 們 從 本 地 的 食 物 製 造 廠 和 普 通 食 肆 收 集 了 合 共 60 個 燒 烤 肉 類 的 樣 本 , 又 以 用 水 煮 熟 的 豬 肉 和 鴨 肉 作 為 對 照 樣 本 。 PAHs 的 化 驗 分 析 工 作 由 食 物 環 境 衞 生 署 食 物 研 究 化 驗 所 進 行 。
研 究 結 果 顯 示 , 燒 烤 和 烘 焗 都 會 產 生 PAHs 。 在 炭 爐 燒 烤 、 氣 體 爐 燒 烤 和 電 爐 烘 焗 這 三 種 烤 製 燒 味 的 方 法 中 , 以 用 炭 爐 燒 烤 產 生 的 PAHs 含 量 最 高 。 用 較 低 的 溫 度 烤 製 肉 類 , 或 者 肉 類 與 火 源 距 離 較 遠 , 所 產 生 的 PAHs 含 量 較 低 。 PAHs 主 要 集 中 在 燒 烤 肉 類 的 表 面 。 用 氣 體 爐 或 電 爐 燒 烤 而 成 的 肉 乾 的 PAHs 含 量 , 與 用 炭 爐 燒 烤 而 成 的 燒 味 的 PAHs 含 量 相 若 。
市 民 應 盡 可 能 減 低 攝 入 PAHs 的 分 量 。 在 配 製 燒 味 時 , 選 用 氣 體 爐 燒 烤 或 電 爐 烘 焗 較 炭 爐 燒 烤 為 佳 。 在 配 製 燒 烤 肉 類 時 須 採 取 措 施 , 避 免 肉 類 直 接 接 觸 火 焰 或 油 脂 滴 在 熱 源 上 。 可 用 較 低 溫 度 燒 烤 肉 類 , 並 須 避 免 過 度 烤 烘 。 市 民 不 宜 過 量 進 食 燒 烤 肉 類 , 尤 其 是 用 炭 爐 烤 製 的 燒 味 , 以 及 燒 味 的 皮 和 脂 肪 部 分 。 進 食 燒 烤 肉 類 時 , 應 把 燒 焦 部 分 切 去 。 市 民 應 注 意 飲 食 均 衡 , 多 進 食 蔬 果 。
目 的
這 項 研 究 旨 在 (i) 調 查 燒 烤 肉 類 的 多 環 芳 香 族 碳 氫 化 合 物 (polycyclic aromatic hydrocarbons, 簡 稱 PAHs) 含 量 和 (ii) 建 議 適 當 措 施 , 以 減 低 燒 烤 肉 類 含 PAHs 所 引 致 的 風 險 。
背 景
多 環 芳 香 族 碳 氫 化 合 物
2. PAHs 是 指 一 大 類 有 機 化 學 物 質 , 含 有 兩 個 或 以 上 由 碳 和 氫 原 子 組 成 的 稠 芳 香 環 。 PAHs 具 有 親 脂 的 性 質 , 而 從 化 學 上 來 說 , 則 呈 穩 定 狀 態 。
3. 有 過 百 種 PAHs 的 污 染 物 存 在 於 環 境 中 。 PAHs 在 煤 、 原 油 和 天 然 氣 的 處 理 過 程 中 形 成 , 也 會 在 煤 、 油 、 氣 體 、 廢 物 和 其 他 有 機 物 質 未 充 分 燃 燒 的 情 況 下 形 成 。 此 外 , 車 輛 排 放 的 廢 氣 和 香 煙 的 煙 霧 也 含 有 PAHs 。 工 業 會 製 造 若 干 PAHs , 用 作 生 產 聚 氯 乙 烯 、 增 塑 劑 、 色 素 、 染 料 和 除 害 劑 。 PAHs 在 環 境 中 無 處 不 在 , 空 氣 、 土 壤 、 水 和 食 物 都 含 有 PAHs 。 [1]
攝 取 途 徑
4. 成 人 主 要 是 從 食 物 攝 取 PAHs , 佔 總 攝 取 量 90% 以 上 。 [1] [2] 不 過 , 吸 煙 人 士 則 可 能 主 要 是 從 吸 煙 攝 取 PAHs 。 每 天 吸 食 20 支 香 煙 的 人 , 估 計 會 額 外 攝 取 210 納 克 的 苯 并 [a] 芘 (benzo[a]pyrene)(PAHs 的 一 種 ) , 這 個 分 量 與 從 食 物 攝 取 苯 并 [a] 芘 分 量 的 平 均 數 屬 同 一 個 數 量 級 ( 每 天 從 食 物 攝 取 苯 并 [a] 芘 分 量 的 平 均 數 大 約 是 110 納 克 ) 。 [2] [3] 其 他 非 主 要 攝 取 PAHs 的 途 徑 包 括 吸 入 周 圍 環 境 或 室 內 被 污 染 的 空 氣 、 嚥 下 室 內 的 塵 埃 , 以 及 透 過 皮 膚 接 觸 受 污 染 的 土 壤 和 水 。 [1]
膳 食 所 含 的 PAHs
5. 由 於 PAHs 在 周 圍 環 境 中 無 處 不 在 , 因 此 幾 乎 所 有 食 物 都 含 有 PAHs 。 例 如 有 研 究 指 出 , 每 千 克 穀 類 食 物 含 有 6 至 14 微 克 的 PAHs , 而 每 千 克 脂 肪 和 油 含 有 8 至 11 微 克 , 每 千 克 海 產 則 是 7 至 8 微 克 。 [3] [4] 不 過 , 未 經 處 理 的 食 物 含 大 量 PAHs 的 情 況 則 不 常 見 。
6. 烘 焗 、 燒 烤 、 煙 燻 等 加 工 或 烹 煮 食 物 的 方 法 會 產 生 PAHs , 增 加 食 物 的 PAHs 含 量 。 [2] 差 不 多 燒 焦 食 物 的 任 何 部 分 都 含 有 PAHs[5] , 但 以 某 些 方 法 ( 例 如 蒸 ) 烹 煮 的 食 物 , 只 會 含 有 非 常 小 量 的 PAHs 。 一 項 研 究 的 結 果 顯 示 , 用 烘 焗 及 炭 爐 燒 烤 的 方 法 烹 調 的 鴨 肉 , 以 每 千 克 鴨 肉 計 , PAHs 總 含 量 分 別 高 達 130 和 320 微 克 , 但 用 蒸 煮 的 方 法 烹 調 的 , 以 每 千 克 鴨 肉 計 , PAHs 總 含 量 則 少 於 8.6 微 克 。 [6]
7. 外 國 的 研 究 發 現 , 在 各 類 膳 食 中 , 穀 類 食 物 是 攝 取 PAHs 的 主 要 來 源 , 佔 總 攝 取 量 的 27 至 35% 左 右 , 可 能 是 由 於 進 食 穀 類 食 物 的 分 量 多 。 [7] 雖 然 從 燒 烤 食 物 攝 取 的 PAHs 分 量 只 佔 總 攝 取 量 的 小 部 分 , 但 愛 吃 烘 焗 、 燒 烤 或 煙 燻 食 物 的 人 可 能 會 攝 入 大 量 的 PAHs 。 [2] [7]
在 加 工 或 烹 煮 食 物 時 形 成 的 情 況
8. 雖 然 目 前 我 們 仍 未 能 清 楚 了 解 在 加 工 或 烹 煮 食 物 時 PAHs 形 成 的 確 切 情 況 [2] , 但 一 般 認 為 是 與 煮 食 燃 料 未 充 分 燃 燒 有 關 。 [2] [5] [8] [9] 至 於 所 涉 及 的 烹 煮 方 法 , 則 通 常 是 乾 熱 烹 煮 方 法 。
脂 肪 和 其 他 有 機 物 質 在 食 物 中 受 熱 分 解 的 情 況
9. 脂 肪 抵 受 攝 氏 200 度 以 上 的 熱 力 時 會 分 解 , 產 生 PAHs[2] 。 攝 氏 500 至 900 度 的 高 溫 , 尤 其 是 攝 氏 700 度 以 上 , 最 有 利 PAHs 形 成 。 [8] 烹 煮 食 物 的 溫 度 越 高 , 會 產 生 越 多 的 PAHs 。 [10] 其 他 有 機 物 質 ( 例 如 蛋 白 質 和 碳 水 化 合 物 ) 受 熱 分 解 時 也 會 產 生 PAHs , 但 脂 肪 受 熱 分 解 時 所 產 生 的 PAHs 最 多 。 [8]
10. 肉 類 直 接 接 觸 火 焰 時 , 所 含 的 脂 肪 會 分 解 而 產 生 PAHs 。 [5] 此 外 , 食 物 的 脂 肪 溶 化 後 滴 在 熱 源 上 , 也 會 產 生 PAHs , 然 後 隨 着 升 起 來 的 煙 又 落 到 肉 面 上 。 [2] [5] [9] [11][12]
燃 料 未 充 分 燃 燒 的 情 況
11. 煮 食 燃 料 本 身 未 充 分 燃 燒 , 也 可 能 會 形 成 PAHs 。 未 充 分 燃 燒 的 炭 會 產 生 PAHs[13] , 落 到 食 物 上 吸 附 於 食 物 表 面 。 [12]
PAHs 形 成 的 因 素
12. 研 究 所 得 , 導 致 PAHs 形 成 的 因 素 很 多 , 包 括 (i) 食 物 與 熱 源 的 距 離 [5] [9] [10] ; (ii) 食 物 的 脂 肪 含 量 [1] [10] ; (iii) 烹 煮 食 物 的 時 間 [1] [7] [9] ; (vi) 烹 煮 時 的 溫 度 [1] ; (v) 溶 化 的 脂 肪 會 否 滴 在 熱 源 上 [7] [9] ; 以 及 (vi) 所 採 用 的 煮 食 燃 料 [7] 。
毒 性
毒 物 代 謝 動 力 學 和 新 陳 代 謝
13. 攝 入 的 PAHs 會 透 過 胃 腸 道 被 身 體 吸 收 [14] , 然 後 分 布 在 體 內 各 處 , 差 不 多 包 括 身 體 內 所 有 器 官 。 [1]
14. PAHs 新 陳 代 謝 的 過 程 複 雜 , 簡 單 來 說 , PAHs 經 過 新 陳 代 謝 過 程 , 轉 化 成 排 出 體 外 的 生 成 物 , 或 形 成 具 活 性 的 代 謝 物 , 而 這 種 代 謝 物 最 終 會 結 合 脫 氧 核 糖 核 酸 (DNA) , 變 成 共 價 加 成 化 合 物 。 由 於 DNA 加 成 化 合 物 的 出 現 被 認 為 是 化 學 物 致 癌 的 最 初 階 段 , 因 此 具 活 性 代 謝 物 的 出 現 , 被 認 為 與 PAHs 致 癌 有 密 切 關 係 。
毒 性 和 致 癌 性
15. 雖 然 個 別 PAHs 的 半 數 致 死 量 (LD50) 顯 示 , 這 些 化 合 物 屬 中 度 或 輕 微 急 性 毒 性 [1] , 但 在 評 估 PAHs 對 健 康 的 風 險 , 關 鍵 的 終 點 是 要 研 究 PAHs 的 致 癌 性 。 [15]
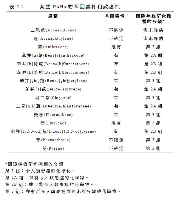
16. 在 老 鼠 體 內 進 行 的 實 驗 , 以 及 在 試 管 進 行 哺 乳 動 物 ( 包 括 人 類 ) 細 胞 系 和 原 核 生 物 的 實 驗 都 顯 示 , 若 干 PAHs 會 有 基 因 毒 性 。 [1] 另 一 方 面 , 某 些 PAHs 似 乎 不 會 有 基 因 毒 性 。 各 種 PAHs 基 因 毒 性 的 概 況 載 於 表 1 。
17. 世 界 衞 生 組 織 轄 下 國 際 癌 症 研 究 機 構 根 據 從 人 類 和 實 驗 動 物 身 上 收 集 所 得 的 證 據 , 評 估 某 些 PAHs 的 致 癌 程 度 。 國 際 癌 症 研 究 機 構 把 若 干 PAHs 分 類 的 概 況 載 於 表 1 。 該 機 構 把 所 評 估 的 大 部 分 PAHs 列 為 第 2B 組 ( 或 可 能 令 人 類 患 癌 ) 或 第 3 組 ( 在 會 否 令 人 類 患 癌 方 面 未 能 分 類 ) 。 至 於 苯 并 [a] 芘 、 苯 并 [a] 蒽 (benz[a]anthracene) 和 二 苯 [a,h] 蒽 (dibenz[a,h]anthracene) 這 三 種 PAHs , 由 於 被 列 入 第 2A 組 ( 可 能 令 人 類 患 癌 ) , 因 此 對 健 康 的 影 響 較 令 人 關 注 。 沒 有 一 種 PAHs 被 列 入 第 1 組 ( 令 人 類 患 癌 ) 。

18. 下 文 概 述 較 令 人 關 注 的 三 種 PAHs 的 致 癌 情 況 。 小 鼠 和 大 鼠 進 食 了 苯 并 [a] 芘 , 胃 腸 道 ( 前 胃 ) 、 肝 、 肺 及 乳 腺 都 出 現 腫 瘤 。 [2] [16] [17] 二 苯 [a,h] 蒽 及 苯 并 [a] 蒽 則 會 令 小 鼠 的 胃 腸 道 ( 前 胃 ) 、 肺 及 肝 出 現 腫 瘤 。 [2] [17] 此 外 , 使 用 管 飼 法 (gavage) 給 小 鼠 餵 食 苯 并 [a] 蒽 , 也 會 令 小 鼠 的 前 胃 出 現 乳 頭 狀 瘤 , 而 在 另 一 項 使 用 管 飼 法 的 研 究 中 , 苯 并 [a] 蒽 亦 會 令 小 鼠 體 內 出 現 肺 腺 瘤 和 肝 細 胞 瘤 。 [17]
PAHs 的 安 全 攝 入 量
19. 致 癌 性 是 研 究 有 關 PAHs 毒 性 上 的 關 鍵 終 點 , 以 及 有 些 PAHs 含 有 基 因 毒 性 , 因 此 不 可 能 釐 定 一 個 絕 無 風 險 的 攝 入 量 。
20. 各 種 PAH 化 合 物 當 中 , 聯 合 國 糧 食 及 農 業 組 織 ∕ 世 界 衞 生 組 織 聯 合 食 物 添 加 劑 專 家 委 員 會 (JECFA)[ 下 稱 「 專 家 委 員 會 」 ] 只 曾 評 估 過 苯 并 [a] 芘 , 但 未 能 釐 定 其 可 容 忍 攝 入 量 。 不 過 , 委 員 會 認 為 人 類 攝 入 苯 并 [a] 芘 的 估 計 分 量 遠 少 於 令 動 物 生 長 腫 瘤 的 劑 量 , 相 信 對 人 類 健 康 影 響 不 大 。 雖 然 如 此 , 專 家 委 員 會 認 為 我 們 仍 應 盡 可 能 減 低 苯 并 [a] 芘 的 攝 入 量 。 [16]
21. 專 家 委 員 會 以 及 食 品 法 典 委 員 會 的 食 品 污 染 物 和 添 加 劑 委 員 會 (CCFAC) 已 計 劃 在 即 將 於 二 零 零 五 年 舉 行 的 會 議 上 , 探 討 與 食 物 的 PAHs 含 量 有 關 的 食 物 安 全 事 項 。
燒 烤 肉 類
22. 這 份 研 究 報 告 中 , 「 燒 烤 肉 類 」 指 使 用 乾 熱 方 法 烹 煮 的 肉 類 。 這 是 一 種 無 液 體 的 烹 煮 方 法 , 烹 煮 過 程 中 的 傳 熱 方 式 , 包 括 乾 空 氣 對 流 、 輻 射 和 經 由 極 少 量 熱 脂 肪 傳 導 。 經 烹 煮 的 肉 類 , 外 皮 鬆 脆 , 呈 金 棕 色 而 帶 有 獨 特 的 香 味 。 烤 焙 、 燒 烤 和 烘 焗 , 都 屬 於 這 種 烹 煮 方 法 。 我 們 將 在 下 文 詳 細 討 論 兩 種 燒 烤 肉 類 , 即 肉 乾 和 稱 為 燒 味 的 廣 東 式 燒 烤 肉 類 。
肉 乾
23. 肉 乾 是 亞 洲 人 常 吃 的 肉 類 小 食 。 這 是 經 燒 烤 的 薄 切 肉 片 , 大 小 各 有 不 同 , 以 採 用 豬 肉 和 牛 肉 製 造 最 為 常 見 。 把 肉 放 在 金 屬 架 上 , 然 後 置 於 熱 源 之 上 或 之 間 烹 煮 。 熱 源 可 以 是 電 熱 器 或 明 火 。 肉 乾 的 製 作 流 程 圖 載 於 附 件 I 。
燒 味
24. 燒 味 是 一 種 廣 東 肉 類 菜 式 , 做 法 是 把 經 醃 製 的 肉 塊 或 整 頭 動 物 , 以 明 火 或 其 他 熱 源 烹 煮 。 在 香 港 , 燒 味 即 買 即 食 , 十 分 普 遍 , 全 年 均 可 食 用 , 尤 其 在 中 國 節 日 和 特 別 場 合 , 更 受 歡 迎 。 燒 味 包 括 叉 燒 、 燒 肉 和 燒 鴨 。
25. 燒 味 沒 有 劃 一 的 製 作 方 法 , 不 同 製 造 商 可 能 會 有 不 同 的 處 理 方 式 , 一 般 使 用 大 焗 爐 或 大 小 不 同 的 燒 烤 爐 烹 煮 。 烹 煮 燒 味 的 方 法 有 多 種 , 包 括 炭 爐 ∕ 氣 體 爐 燒 烤 , 以 及 電 爐 烘 焗 。 此 外 , 熱 源 與 食 物 的 相 對 位 置 亦 有 差 別 。 三 種 最 常 食 用 的 燒 味 中 , 燒 肉 一 般 以 中 火 至 高 溫 火 ( 攝 氏 330 度 以 上 ) 燒 烤 ∕ 烘 焗 , 叉 燒 使 用 中 火 ( 攝 氏 220 度 以 上 ) , 燒 鴨 則 多 以 中 慢 火 ( 攝 氏 160 度 至 200 度 ) 燒 烤 ∕ 烘 焗 。 製 作 叉 燒 、 燒 肉 及 燒 鴨 的 一 般 流 程 圖 , 分 別 載 於 附 件 II 、 III 及 IV 。
研 究 範 圍
26. 由 於 PAHs 會 對 公 眾 健 康 構 成 影 響 , 食 物 環 境 衞 生 署 ( 食 環 署 ) 進 行 了 一 項 研 究 , 藉 以 確 定 燒 烤 肉 類 的 PAHs 含 量 , 因 為 : (i) 燒 烤 肉 類 是 香 港 最 受 歡 迎 的 傳 統 中 國 食 品 之 一 ; (ii) 燒 烤 肉 類 一 般 含 有 大 量 脂 肪 , 加 上 以 烘 焗 和 燒 烤 的 方 法 製 作 燒 烤 肉 類 的 過 程 都 可 能 令 食 物 產 生 PAHs ; 以 及 (iii) 採 用 適 當 措 施 可 減 低 燒 烤 肉 類 的 PAHs 含 量 。
27. 研 究 範 圍 包 括 肉 乾 和 燒 味 , 並 探 討 不 同 的 烹 煮 方 法 如 何 影 響 燒 烤 肉 類 的 PAHs 含 量 。
經 分 析 的 PAHs 化 合 物
28. 食 物 中 一 般 有 多 種 PAHs 混 合 出 現 , 只 含 有 一 種 PAH 的 情 況 較 為 罕 見 1 。 不 過 , 國 際 組 織 並 沒 有 就 食 物 所 含 PAHs 開 列 一 份 建 議 分 析 清 單 。 我 們 在 這 項 研 究 中 分 析 了 表 1 所 列 的 15 種 PAHs , 當 中 包 括 國 際 癌 症 研 究 機 構 列 入 「 第 2A 組 」 的 三 種 PAHs 化 合 物 。 選 取 的 準 則 , 視 乎 其 毒 性 以 及 個 別 PAH 是 否 可 在 本 地 測 試 而 定 。
研 究 方 法
抽 取 樣 本 的 方 法
29. 我 們 在 本 港 市 面 進 行 調 查 , 以 找 出 製 造 燒 烤 肉 類 ( 包 括 燒 味 和 肉 乾 ) 的 處 所 名 單 , 結 果 得 知 有 1 000 間 左 右 製 造 燒 味 的 處 所 和 五 間 製 造 肉 乾 的 處 所 。 製 造 燒 味 的 處 所 中 , 大 部 分 (85% 以 上 ) 使 用 氣 體 爐 燒 烤 ( 煤 氣 或 石 油 氣 ) , 約 10% 使 用 電 爐 燒 烤 , 使 用 炭 爐 燒 烤 ( 包 括 柴 火 燒 烤 ) 的 處 所 則 少 於 2% 。 至 於 五 間 製 造 肉 乾 的 處 所 中 , 兩 間 使 用 氣 體 爐 燒 烤 , 三 間 使 用 電 爐 燒 烤 。
30. 我 們 從 全 港 各 區 的 處 所 收 集 了 以 不 同 烹 煮 方 法 配 製 的 肉 乾 和 燒 味 的 樣 本 。
31. 肉 乾 方 面 , 我 們 收 集 了 牛 肉 乾 和 豬 肉 乾 的 樣 本 來 研 究 。 至 於 燒 味 , 則 收 集 了 叉 燒 、 燒 肉 和 燒 鴨 的 樣 本 ; 這 些 樣 本 代 表 三 種 燒 烤 肉 類 , 即 沒 有 皮 的 燒 烤 肉 類 ( 叉 燒 ) 、 有 厚 脆 皮 的 燒 烤 肉 類 ( 燒 肉 ) 和 有 薄 脆 皮 的 燒 烤 肉 類 ( 燒 鴨 ) 。
32. 我 們 根 據 PAHs 形 成 的 途 徑 , 把 烹 煮 方 法 分 為 三 類 , 即 (i) 炭 爐 燒 烤 ( 包 括 柴 火 燒 烤 ) ; (ii) 氣 體 爐 燒 烤 ( 包 括 石 油 氣 爐 和 煤 氣 爐 ) ; 以 及 (iii) 電 爐 燒 烤 ( 適 用 於 肉 乾 ) ∕ 電 爐 烘 焗 ( 適 用 於 燒 味 ) 。
33. 我 們 又 收 集 了 生 豬 肉 和 生 鴨 肉 的 樣 本 , 用 水 把 這 些 樣 本 煮 熟 , 然 後 分 析 所 含 的 PAHs , 作 為 對 照 樣 本 和 參 考 的 基 線 。
34. 為 了 研 究 PAHs 含 量 在 燒 鴨 的 皮 和 瘦 肉 上 的 分 布 情 況 , 我 們 把 燒 鴨 樣 本 分 為 兩 個 部 分 : (i) 皮 和 脂 肪 ; 以 及 (ii) 瘦 肉 , 然 後 逐 一 分 析 。
化 驗 分 析
35. 樣 本 的 化 驗 分 析 工 作 由 食 環 署 食 物 研 究 化 驗 所 進 行 。 化 驗 所 人 員 把 所 有 樣 本 均 化 , 然 後 以 凍 結 乾 燥 法 把 樣 本 弄 乾 。 化 驗 所 人 員 抽 取 了 以 濕 重 計 約 達 5 克 的 樣 本 作 為 代 表 部 分 來 測 試 , 首 先 是 把 這 個 部 分 皂 化 , 再 以 環 己 烷 萃 取 所 含 的 PAHs , 然 後 以 固 相 萃 取 柱 來 淨 化 , 最 後 利 用 氣 相 色 譜 質 譜 聯 用 儀 進 行 測 試 , 並 以 PAH-C13 作 為 這 項 測 試 的 代 替 物 。 15 種 有 關 PAHs 的 檢 測 限 , 分 別 為 每 千 克 0.1 微 克 至 0.7 微 克 不 等 , 而 它 們 與 外 國 以 類 似 分 析 方 法 進 行 研 究 所 定 的 檢 測 限 相 若 。 化 驗 所 人 員 所 分 析 的 PAHs 及 相 關 的 檢 測 限 載 於 表 2 。

數 據 分 析
36. 在 測 試 每 個 樣 本 後 , 我 們 把 15 種 PAHs 的 含 量 相 加 , 作 為 「 PAHs 總 含 量 」 , 同 時 也 分 別 列 出 較 受 關 注 的 三 種 PAHs 的 含 量 。
37. 至 於 燒 鴨 的 PAHs 含 量 , 是 把 「 皮 和 脂 肪 」 及 「 瘦 肉 」 兩 部 分 的 含 量 , 按 比 例 相 加 。
結 果
38. 我 們 從 製 造 燒 烤 肉 類 的 食 物 製 造 廠 和 普 通 食 肆 收 集 了 合 共 60 個 燒 烤 肉 類 的 樣 本 , 每 類 食 物 的 樣 本 數 目 載 於 表 3 。 此 外 , 我 們 又 收 集 了 生 鴨 肉 和 生 豬 肉 的 樣 本 各 九 個 , 再 混 合 成 為 三 個 鴨 肉 和 三 個 豬 肉 樣 本 , 然 後 用 水 煮 熟 , 作 為 對 照 樣 本 。

39. 在 所 有 對 照 樣 本 中 , 苯 并 [a] 蒽 、 苯 并 [a] 芘 和 二 苯 [a,h] 蒽 的 含 量 均 低 於 檢 測 限 , 而 PAHs 總 含 量 也 偏 低 ( 表 4) 。
40. 測 試 結 果 發 現 55% 的 燒 烤 肉 類 樣 本 的 PAHs 含 量 低 於 檢 測 限 。 各 個 樣 本 的 PAHs 含 量 差 距 甚 大 , 即 使 以 同 一 種 烹 煮 方 法 製 成 的 同 一 類 食 物 的 樣 本 , 也 有 這 情 況 出 現 。 以 不 同 烹 煮 方 法 製 成 的 各 種 燒 烤 肉 類 的 PAHs 含 量 載 於 表 5 , 相 關 的 分 布 圖 則 載 於 附 表 V 。


41. 整 體 來 說 , 燒 烤 肉 類 樣 本 的 PAHs 總 含 量 , 遠 高 於 水 煮 樣 本 ( 根 據 t 檢 驗 , p 值 少 於 0.001) 。 較 令 人 關 注 的 三 種 PAHs 當 中 , 只 有 燒 烤 肉 類 樣 本 的 苯 并 [a] 蒽 和 苯 并 [a] 芘 含 量 遠 較 水 煮 樣 本 為 高 ( 根 據 t 檢 驗 , 兩 者 的 p 值 均 少 於 0.001) 。 至 於 二 苯 [a,h] 蒽 , 絕 大 部 分 (94%) 燒 烤 肉 類 樣 本 都 未 能 檢 出 含 有 二 苯 [a,h] 蒽 , 所 以 燒 烤 肉 類 樣 本 和 水 煮 樣 本 的 含 量 沒 有 顯 著 差 別 。
42. 三 種 燒 味 樣 本 當 中 , 炭 爐 燒 烤 樣 本 不 論 PAHs 總 含 量 ( 根 據 t 檢 驗 , 兩 者 的 p 值 均 少 於 0.001) 、 苯 并 [a] 蒽 含 量 ( 根 據 t 檢 驗 , 兩 者 的 p 值 均 等 於 0.001) 或 苯 并 [a] 芘 含 量 ( 根 據 t 檢 驗 , 兩 者 的 p 值 均 等 於 0.002) , 均 遠 高 於 氣 體 爐 燒 烤 或 電 爐 烘 焗 的 樣 本 。 但 根 據 檢 測 結 果 , 氣 體 爐 燒 烤 樣 本 及 電 爐 烘 焗 樣 本 的 PAHs 含 量 並 無 顯 著 差 別 。
43. 炭 爐 燒 烤 的 燒 味 樣 本 當 中 , PAHs 總 含 量 中 位 數 最 高 的 是 燒 肉 ( 含 量 中 位 數 為 144.7 微 克 / 千 克 ) , 其 次 是 叉 燒 (72.6 微 克 / 千 克 ) 和 燒 鴨 (48.6 微 克 / 千 克 ) 。 不 過 , 根 據 差 異 分 析 , 其 差 別 並 不 顯 著 。 從 用 氣 體 爐 燒 烤 的 樣 本 及 用 電 爐 烘 焗 的 樣 本 中 則 觀 察 不 到 這 種 情 況 。 而 各 類 燒 味 的 苯 并 [a] 蒽 及 苯 并 [a] 芘 含 量 並 無 顯 著 差 別 。
44. 對 於 炭 爐 燒 烤 的 燒 鴨 樣 本 , 「 皮 和 脂 肪 」 部 分 的 PAHs 總 含 量 ( 含 量 中 位 數 為 105.6 微 克 / 千 克 ) , 遠 較 「 瘦 肉 」 部 分 的 PAHs 總 含 量 ( 含 量 中 位 數 為 2.1 微 克 / 千 克 ) 為 高 ( 根 據 t 檢 驗 , p 值 等 於 0.042) 。 氣 體 爐 燒 烤 的 燒 鴨 樣 本 (PAHs 總 含 量 中 位 數 : 「 皮 和 脂 肪 」 部 分 為 18.9 微 克 / 千 克 , 「 瘦 肉 」 部 分 為 6.9 微 克 / 千 克 ) 及 電 爐 烘 焗 的 燒 鴨 樣 本 (PAHs 總 含 量 中 位 數 : 「 皮 和 脂 肪 」 部 分 為 8.7 微 克 / 千 克 , 「 瘦 肉 」 部 分 為 7.0 微 克 / 千 克 ) , 均 出 現 相 同 的 情 況 , 但 差 別 並 不 顯 著 。 苯 并 [a] 蒽 及 苯 并 [a] 芘 含 量 亦 無 顯 著 差 別 。
45. 肉 乾 樣 本 方 面 , 牛 肉 和 豬 肉 樣 本 的 PAHs 含 量 並 無 顯 著 差 別 。 氣 體 爐 燒 烤 的 樣 本 , 無 論 PAHs 總 含 量 ( 根 據 t 檢 驗 , p 值 等 於 0.027) 、 苯 并 [a] 蒽 含 量 ( 根 據 t 檢 驗 , p 值 少 於 0.001) 及 苯 并 (a) 芘 含 量 ( 根 據 t 檢 驗 , p 值 等 於 0.001) , 均 遠 高 於 電 爐 燒 烤 的 樣 本 。
46. 我 們 把 以 類 似 方 法 烹 煮 的 叉 燒 樣 本 和 肉 乾 樣 本 的 PAHs 含 量 作 出 比 較 時 , 發 現 肉 乾 樣 本 的 PAHs 總 含 量 ( 根 據 t 檢 驗 , p 值 少 於 0.001) 、 苯 并 [a] 蒽 含 量 ( 根 據 t 檢 驗 , p 值 等 於 0.006) 及 苯 并 [a] 芘 含 量 ( 根 據 t 檢 驗 , p 值 等 於 0.011) 均 遠 高 於 叉 燒 樣 本 。
討 論
烹 煮 方 法 的 影 響
47. 這 項 研 究 的 結 果 顯 示 , 燒 烤 和 烘 焗 都 會 產 生 PAHs , 其 中 以 炭 爐 燒 烤 產 生 最 大 量 的 PAHs 。 雖 然 氣 體 爐 燒 烤 或 電 爐 燒 烤 的 燒 味 樣 本 中 檢 測 到 的 PAHs 含 量 沒 有 顯 著 差 別 , 氣 體 爐 燒 烤 的 肉 乾 的 PAHs 含 量 卻 明 顯 較 高 。 這 項 結 果 與 其 他 報 告 的 結 果 一 致 [2] [6] [16] 。 另 一 方 面 , 我 們 在 研 究 中 檢 測 到 的 燒 烤 肉 類 的 PAHs 含 量 , 一 般 較 其 他 研 究 報 告 的 為 低 ( 見 第 6 段 ) 。 這 種 情 況 可 能 是 由 於 多 種 因 素 所 致 , 包 括 大 部 分 本 地 燒 味 製 造 商 的 燒 烤 爐 的 設 計 可 防 止 油 脂 在 燒 烤 或 烘 焗 期 間 滴 在 熱 源 上 。
48. 我 們 參 考 外 國 研 究 後 發 現 , 我 們 採 用 的 氣 體 爐 燒 烤 或 電 爐 烘 焗 的 燒 味 樣 本 , 其 PAHs 總 含 量 與 其 他 食 品 ( 例 如 穀 類 食 物 、 海 產 、 油 類 及 脂 肪 ) 的 PAHs 總 含 量 ( 由 6 至 14 微 克 / 千 克 不 等 ) 相 若 [3] [4] 。
烹 煮 溫 度 的 影 響
49. 我 們 的 研 究 結 果 顯 示 , 燒 鴨 的 PAHs 含 量 低 於 叉 燒 和 燒 肉 。 燒 鴨 一 般 在 攝 氏 200 度 以 下 的 較 低 溫 度 烹 煮 , 因 此 上 述 結 果 與 「 較 低 溫 度 之 下 會 產 生 較 少 量 PAHs 」 [10] 的 研 究 發 現 脗 合 。
熱 源 距 離 的 影 響
50. 我 們 的 研 究 結 果 顯 示 , 肉 乾 的 PAHs 含 量 遠 高 於 以 類 似 方 法 烹 煮 的 叉 燒 , 原 因 可 能 和 肉 乾 表 面 面 積 與 單 位 重 量 的 比 值 較 大 , 以 及 肉 乾 燒 烤 時 比 叉 燒 烹 煮 時 與 熱 源 距 離 較 近 有 關 。
PAHs 的 分 布
51. 我 們 的 研 究 結 果 顯 示 , 燒 鴨 所 含 的 PAHs 集 中 在 「 皮 和 脂 肪 」 ( 即 外 層 ) 部 分 。 這 項 結 果 符 合 一 項 假 設 , 即 燒 烤 食 物 因 表 面 較 接 近 熱 源 及 受 熱 較 高 , 所 以 PAHs 主 要 在 其 表 面 產 生 [1] 。 此 外 , 燃 料 未 充 分 燃 燒 而 產 生 的 PAHs , 亦 會 依 附 於 肉 類 的 表 面 。
脂 肪 含 量 的 影 響
52. 雖 然 有 文 獻 指 出 PAHs 的 形 成 與 肉 類 的 脂 肪 含 量 有 關 [7] , 但 根 據 我 們 的 研 究 結 果 , 各 種 燒 烤 肉 類 的 脂 肪 含 量 與 其 PAHs 含 量 並 無 必 然 關 係 。
研 究 的 局 限
53. 這 項 研 究 探 討 不 同 烹 煮 方 法 對 所 產 生 的 PAHs 含 量 的 影 響 , 但 未 有 考 慮 到 燒 烤 肉 類 的 實 際 處 理 過 程 。 例 如 , 視 乎 烹 煮 方 法 或 製 造 商 , 食 物 與 熱 源 之 間 的 相 對 位 置 可 能 會 有 不 同 。 此 外 , 由 於 燒 烤 肉 類 並 無 劃 一 的 製 造 方 法 , 即 使 採 用 相 同 的 烹 煮 方 法 , 實 際 做 法 亦 會 有 所 差 異 , 而 可 能 影 響 PAHs 的 形 成 。 再 者 , 不 同 批 次 烹 煮 的 肉 類 , 烹 煮 過 程 中 使 用 的 熱 力 亦 會 有 所 出 入 ( 炭 爐 燒 烤 及 氣 體 爐 燒 烤 尤 其 如 此 ) 。 因 此 , 採 用 相 同 方 法 烹 煮 的 燒 烤 肉 類 , 其 PAHs 含 量 不 同 亦 不 足 為 奇 。
其 他 事 項
54. 目 前 , 燒 烤 肉 類 行 業 內 逐 漸 以 電 爐 及 氣 體 爐 燒 烤 , 取 替 炭 爐 燒 烤 。 原 因 之 一 , 是 新 建 成 的 大 廈 不 容 許 炭 爐 / 柴 火 燒 烤 所 需 的 通 風 設 施 。
結 論 及 建 議
55. 在 炭 爐 燒 烤 、 氣 體 爐 燒 烤 和 電 爐 烘 焗 這 三 種 烤 製 燒 味 的 方 法 中 , 以 用 炭 爐 燒 烤 產 生 最 高 的 PAHs 含 量 。 用 較 低 的 溫 度 烤 製 肉 類 , 或 者 肉 類 與 火 源 距 離 較 遠 , 都 可 減 低 所 產 生 的 PAHs 含 量 。 PAHs 主 要 集 中 在 燒 烤 肉 類 的 表 面 。
56. 用 氣 體 爐 或 電 爐 燒 烤 而 成 的 肉 乾 的 PAHs 含 量 , 與 用 炭 爐 燒 烤 而 成 的 燒 味 的 PAHs 含 量 相 若 。
57. 我 們 須 採 取 適 當 措 施 , 盡 可 能 減 低 攝 入 PAHs 的 分 量 。 下 文 就 如 何 減 低 燒 烤 肉 類 含 PAHs 所 引 致 的 風 險 , 向 業 界 和 消 費 者 作 出 建 議 。
給 業 界 的 建 議
- 在 製 造 燒 味 時 , 選 用 氣 體 爐 燒 烤 或 電 爐 烘 焗 較 炭 爐 燒 烤 為 佳 。 在 製 造 肉 乾 時 , 則 選 用 電 爐 燒 烤 較 氣 體 爐 燒 烤 為 佳 。
- 應 適 當 地 設 計 燒 烤 爐 , 以 避 免 油 脂 滴 在 熱 源 上 。
- 在 燒 烤 肉 類 時 :
- 肉 類 與 熱 源 保 持 距 離 , 以 避 免 肉 類 直 接 接 觸 火 焰 。
- 在 燒 烤 前 切 去 肉 類 可 見 的 脂 肪 , 以 避 免 油 脂 滴 在 熱 源 上 。
- 可 用 較 低 溫 度 燒 烤 肉 類 及 避 免 過 度 烹 煮 , 但 必 須 徹 底 煮 熟 肉 類 , 以 殺 滅 致 病 原 。
- 燒 烤 或 烘 焗 肉 類 前 , 可 用 較 低 溫 度 的 烹 煮 方 法 ( 例 如 用 沸 水 烹 煮 ) , 把 肉 類 煮 至 半 熟 。
給 消 費 者 的 建 議
- 切 勿 過 量 進 食 燒 烤 肉 類 , 尤 其 是 炭 爐 烤 製 的 燒 味 , 以 及 燒 味 的 皮 和 脂 肪 部 分 。
- 切 除 燒 焦 部 分 。
- 應 注 意 飲 食 均 衡 , 多 進 食 蔬 果 。
- 在 進 行 燒 烤 時 , 市 民 應 留 意 以 下 各 點 :
- 在 燒 烤 前 , 切 去 肉 類 可 見 的 脂 肪 ;
- 在 燒 烤 前 , 把 肉 類 煮 至 半 熟 ( 例 如 用 沸 水 ) ;
- 在 燒 烤 肉 類 時 , 為 免 油 脂 滴 在 炭 火 上 , 可 把 炭 火 移 到 燒 烤 爐 的 一 旁 , 並 在 爐 的 中 央 燒 烤 ;
- 可 選 用 錫 紙 包 裹 肉 類 燒 烤 , 以 免 肉 類 被 煙 火 污 染 ; 以 及
- 在 燒 烤 肉 類 時 , 應 確 保 肉 類 與 熱 源 保 持 距 離 及 避 免 過 度 烹 煮 , 但 必 須 徹 底 煮 熟 肉 類 , 以 殺 滅 致 病 原 。
參 考 文 件
- World Health Organization (WHO). Environmental Health Criteria 202, Selected Non-heterocyclic PAHs, Geneva: WHO;1998. Available from :
URL: http://www.inchem.org/documents/ehc/ehc/ehc202.htm - Scientific Committee on Foods of EC (SCF). Opinion of the Scientific Committee on Food in the risk to human health of PAHs in food. Brussels: SCF; 2002.
- Food Standard Agency of UK (FSA). PAHs in the UK Diet: 2000 Total Diet Study Samples. Food Survey Information Sheet No.31/02. UK: FSA; 2002. Available from:
URL: http://www.food.gov.uk/science/surveillance/fsis-2002/31pah - Falco G, Domingo JL, LLobet JM, Teixido A, Casas C and M ü ller L. PAHs in Foods: Human Exposure through the Diet in Catalonia, Spain. Journal of Food Protection 2003; 66(12): 2325 – 31
- Phllips DH. PAHs in the diet. Mutation Research 1999; 443:139 – 47
- Chen BH and Lin YS. Formation of PAHs during processing of duck meat. Journal of Agricultural and Food Chemistry 1997; 45:1394 – 1403
- SCF. Annex: PAHs – Occurrence in foods, dietary exposure and health effects. Brussels: SCF; 2002.
- Bartle KD. Analysis and Occurrence of PAHs in Food. In: Creaser CS, Purchase R, editors. Food contaminants: sources and surveillance. Cambridge: Royal Society of Chemistry; 1991. p.41 – 60
- Nawrot PS, Vavasour EJ and Grant DL. Food irradiation, heat treatment, and related processing techniques: safety evaluation. In: Van der Heijden K, Younes M, Fishbein L, Miller S, editors. International Food Safety Handbook. New York: Marcel Dekker; 1999. p. 306 – 8
- Knize MG, Salmon CP, Pais P and Felton JS. Food Heating and the Formation of Heterocyclic Aromatic Amine and PAH Mutagens/Carcinogens. In: Jackson LS, Knize MG, Morgan JN, editors. Impact of processing on food safety. New York: Kluwer Academic; 1999. p. 179 – 193
- Lijinsky W. The formation and occurrence of polynuclear aromatic hydrocarbons associated with food. Mutation Research / Genetic Toxicology 1991; 259 (3-4): 251-61
- Wu J, Wong MK, Lee HK, Shi CY and Ong CN. Determination of PAHs in Rougan, a traditional Chinese barbecued food, by capillary gas chromatography. Environmental Monitoring and Assessment 1997; 44: 577 – 585
- Dyremark A, Westerholm R, Overvik E, Gustavsson J. PAH emissions from charcoal grilling. Atmospheric Environment 1995; 13: 1553 – 8
- WHO. Guidelines for drinking-water quality, 2nd ed: Addendum to Vol. 2 Health criteria and other supporting information. Geneva: WHO; 1998. Available from:
http://www.who.int/water_sanitation_health/dwq/en/2edaddvol2a.pdf - WHO Regional Office for Europe. Chapter 5.9 PAHs. In WHO Regional Office for Europe. Air Quality Guidelines 2nd ed. Denmark: WHO Regional Office for Europe; 2000.
- WHO. WHO Food Additives Series 28 – Benzo[a]pyrene. Geneva: WHO; 1991. Available from:
URL: http://www.inchem.org/documents/jecfa/jecmono/v28je18.htm - National Toxicology Program. Tenth Report on Carcinogens: PAHs, 15 Listings. US: Department of Health and Human Services; 2002. Available from:
URL: http://ehp.niehs.nih.gov/roc/tenth/profiles/s150pah.pdf
附 件 I : 肉 乾 的 製 作 流 程 圖

附 件 II : 叉 燒 的 製 作 流 程 圖

附 件 III : 燒 肉 的 製 作 流 程 圖

附 件 IV : 燒 鴨 的 製 作 流 程 圖 
附 件 V : 燒 烤 肉 類 樣 本 的 PAHs 含 量 中 位 數



