
Feature Article
Food Safety of Foods with Fats
Common sources of fats in our diet are cooking fats and oils, butter, margarine, salad dressings, fried foods, animal skins, seeds and nuts, and high-fat animal products.
Fats supply essential fatty acids for the structural components of tissues, especially neural tissues. They help in the absorption of fat-soluble vitamins A, D, E and K, and serve as concentrated sources of energy (1g fats provides 9kcal). However, consuming too much fat increases the risk of overweight and obesity. For foods containing fats, the contaminants and trans fats formed during food processing also have an adverse impact on health.
(1) Glycidyl Esters Is a Harmful Substance in Refined Fats and Oils
In April 2018, a local organisation published an article on its study of the levels of glycidyl esters (GEs) in butter, margarine, fat spreads and shortenings in Hong Kong. It was revealed that GEs were present in most margarine, fat spreads, fat blends and shortenings samples.
What Are GEs?
GEs are process contaminants found in refined fats and oils. They also appear in foods that contain refined fats and oils. When fats and oils undergo deodorisation during the refining process (see Figure 1), some chemical precursors that are naturally present in the crude oil can react with other compounds in oil at temperatures in excess of 200°C. This issue is of particular concern in certain types of vegetable fats and oils (e.g. palm oil) which have higher levels of the precursors than other oils, where more GEs can be formed when the right conditions are met during refining.

Figure 1: Refining of edible fats and oils
GEs in food are broken down during digestion, resulting in an almost complete release of a genotoxic carcinogen called glycidol. Hence, the GE levels in food should be kept as low as reasonably achievable. There are possible measures that can reduce GEs during various phases of oil production.
International Developments in Standards and Preventive Measures
The Codex Alimentarius Committee (Codex) has not set any maximum levels for GEs in food. In February 2018, the European Union set the maximum level for GEs at 1000 µg/kg (expressed as glycidol) in specified foods, including vegetable fats and oils.
Codex is developing a Code of Practice (CoP) in reducing the levels of GEs and 3-MCPD esters in food, which is expected to be finalised by 2020. The work currently focuses on exploring ways to reduce the precursors in the formation of GEs in fats and oils, which include the selection of varieties of oil crops that contain less GEs precursors, use of fertilisers with less chloride, harvest at the right maturity to avoid excessive breakdown of lipids, and use of right processing parameters (e.g. lower temperature during deodorisation during refining of edible oil). Codex reported that it is better to remove the precursors to GEs at earlier stages of processing than just focusing on the oil refining process. The Centre for Food Safety (CFS) will keep monitoring the development of the CoP and update the trade accordingly.
Advice to the Trade
- Take adequate precautions during processing and sourcing of edible vegetable oils to ensure that the GE levels in edible fats and oils are reduced as much as practicable.
(2) Artificial trans fats formed during hydrogenation
Food manufacturers extend the shelf life and improve the texture of food by changing the structure of fatty acid molecules in oil through hydrogenation. These fatty acids with a changed structure are known as “trans fats”. The major dietary sources of trans fats are fried foods and bakery products with hydrogenated oils used as ingredients or in the cooking process. Hydrogenated vegetable oils, such as some shortenings and margarines produced by hydrogenation, are usually high in trans fats.

Trans fats (also called “trans fatty acids”) are a type of unsaturated fats. Their intake raises the low-density lipoprotein cholesterol (the harmful cholesterol) level and reduces the high-density lipoprotein cholesterol (the beneficial cholesterol) level in blood. This increases the risk of coronary heart disease and other cardiovascular diseases, particularly of concern as heart disease is a main killer in Hong Kong. The World Health Organization (WHO) recommends that less than 1% of daily energy intake should be from trans fats. An individual with a daily energy intake of 2,000 kilocalories should limit the intake of trans fats to less than 2.2 grams per day.
Latest Action Package of WHO
In mid-May 2018, the WHO released the REPLACE action package as a roadmap to eradicate industrially produced trans fats from the global food supply by 2023.

REPLACE provides a six-step action package to ensure prompt, complete and sustained elimination of industrially produced trans fats from food supply:
REview dietary sources of industrially produced trans fats and the landscape for required policy changes.
Promote the replacement of industrially produced trans fats with healthier fats and oils.
Legislate or enact regulatory actions to eliminate industrially produced trans fats.
Assess and monitor trans fat content in food supply and changes in trans fat consumption in the population.
Create awareness of the negative health impact of trans fats among policy-makers, food producers, food suppliers and the public.
Enforce compliance with policies and regulations.
Local Situation
From 2007 to 2012, the CFS announced the results of four risk assessment studies on trans fat contents in food, including studies conducted jointly with the Consumer Council. In comparison with the previous studies, the results of the study conducted in 2012 showed a significant decrease in the mean trans fat content in food samples, reflecting the trade’s effort in reducing trans fats in their products. Moreover, trans fat contents in individual samples dropped dramatically while a similar saturated fat content was maintained, showing that it is practically feasible for the trade to reduce trans fats in food without raising the saturated fat content.
Advice to the Trade
- Switch to the use of:
- oils high in monounsaturated fats (e.g. canola oil, olive oil);
- oils high in polyunsaturated fats (e.g. soybean oil, corn oil).
- Choose ingredients with a low fat content, such as low-fat dairy products and cooking sauces.
- Provide more dishes using low-fat cooking methods, such as steaming, poaching, grilling and baking, rather than deep-frying.
Readers' Corner
(1) Are Bolete Mushrooms Safe to Eat?
In January 2018, the Centre for Health Protection of the Department of Health announced two suspected food poisoning cases involving four persons having consumed porcini mushrooms. Investigation revealed that the porcini of the two cases were separately purchased at two local exhibitions (i.e. the Hong Kong Food Festival and the 52nd Hong Kong Brands and Products Expo) between December 2017 and January 2018. In both cases, the uncooked mushroom samples provided by the affected persons were suspected to contain mixture of edible and inedible/poisonous species. This article not only describes the features of porcini with information on possible mixing of porcini with poisonous mushrooms, it also gives advice to facilitate the trade in preventing mushroom poisoning.
Porcini Mushrooms
Porcini are a member of bolete mushrooms belonging to the family Boletaceae. The Latin name of porcini is Boletus edulis (other English names include king bolete, penny bun and ceps). Boletes are usually large fleshy mushrooms. They have a variety of colours with a thick or bulbous stalk and typically have pores on the underside of the cap (Figure 1).

Figure 1: Unlike shiitake mushrooms (left), boletes (right) have pores rather than gills on the underside of the cap.
Common in North America and Northern Europe, porcini are mainly traded fresh, frozen, dried and canned. They are the most popular and widely traded edible bolete, as compared with other edible boletes including B. aereus, B. pinophilus and B. reticulatus. Porcini have a chewy texture and a strong nutty taste, and the flavour is maintained after drying and cooking. Consequently, they become a popular ingredient in a variety of stews and sauces, and also a delicious topping for pizza.
In the natural habitat, the underground part of porcini forms a beneficial, symbiotic relationship with the roots of trees. This explains why many attempts to cultivate porcini have been unsuccessful and why commercial porcini are basically harvested wild.
According to literature, there are hundreds of boletes and some are poisonous. In Europe, the Rapid Alert System for Food and Feed of the European Commission has recorded several incidents of dried porcini containing poisonous mushrooms since 2001, indicating that mixing porcini with poisonous mushrooms (such as poisonous boletes) may be possible during wild mushroom harvesting. In fact, food poisonings due to consumption of commercial porcini containing inedible/poisonous mushrooms were reported in the Mainland and in Hong Kong.
Public Health Significance
Mushroom poisoning is generally acute, usually accompanied by gastrointestinal symptoms such as nausea, vomiting and abdominal pain appearing shortly after ingestion. Depending on the types of poisonous mushrooms consumed, the affected persons may have other symptoms such as extreme thirst, profuse sweating, coma, hallucination, euphoria and liver damage.
Actions Taken
Upon receiving notification of the food poisoning cases, the CFS immediately conducted investigation to trace the source of supply of the mushrooms and requested the traders concerned to stop selling the related products. On 29 January 2018, a press release was issued to advise members of the public who had purchased porcini from the above-mentioned exhibitions not to consume the mushrooms.
Key Points to Note
- There are many boletes. Some are edible (such as porcini) and some are poisonous.
- Mixing porcini with poisonous mushrooms is possible during wild mushroom harvesting.
- Wild porcini destined for sale should be harvested by trained, experienced workers.
Advice to the Trade
- Follow the Codex Standard for Edible Fungi and Fungus Products and Standard for Dried Edible Fungi to prevent contamination and spoilage during processing.
- Ensure that the porcini sold, whether fresh or not, are fit for human consumption.
- Source porcini from reputable and reliable suppliers, and ensure that suppliers have measures in place to prevent porcini from mixing with poisonous mushrooms.
- Adhere strictly to the Food Safety Ordinance and maintain proper records of the movements of food.
(2) Metallic Contaminants in Food — Understanding Standard Setting
Metals are chemical compounds which seem to be everywhere in the environment. They can be present in our food naturally and/ or as a result of contamination from industrial as well as other human activities. Excessive dietary exposures to metallic contaminants, such as arsenic, cadmium, lead and mercury, may lead to adverse health effects.
Hence, the authorities of many places including Hong Kong have set standards for metallic contaminants in food as one of the risk management measures to protect public health.
How Standards for Metallic Contaminants in Food to Be Set Are Considered Appropriate?
The World Trade Organization (WTO) is the only international organisation dealing with the rules of trade between governments. The WTO Agreement on the Application of Sanitary and Phytosanitary Measures (SPS Agreement) sets out basic rules for governments, among other things, in setting food safety measures. These measures include developing standards for metallic contaminants in food.

According to the SPS Agreement, governments are allowed to formulate their own food safety standards based on science. It also encourages the adoption of international standards, i.e. standards developed by Codex.
Codex is a science-based organisation established by the Food and Agriculture Organization of the United Nations (FAO) and the World Health Organization (WHO) in 1960s. It develops and endorses international food standards based on the scientific advice provided by independent international risk assessment bodies set up by the FAO and the WHO, so as to safeguard consumers’ health and ensure fair practices in the food trade. Codex standards have also been used as an important reference point for international trade, particularly when there is a trade dispute.
As provided in the SPS Agreement, governments are allowed to set standards higher than international ones if there are scientific justifications, such as the presence of scientific evidence showing that the local population is at a higher health risk due to their dietary patterns/habits. In addition, stakeholders’ concerns as well as other legitimate factors would be considered in developing food safety standards.
Myths and Facts About Standard Setting for Metallic Contaminants in Food
Myth 1: All foods should have a corresponding maximum level for metallic contamination.
Fact 1: According to Codex, it is not necessary to set maximum levels (MLs) for all foods that contain a metallic contaminant. Instead, laying down specific MLs for individual foods/food groups which are of significance to the consumers will be conducive to more focused, tailor-made and proportionate regulation over metallic contamination in food, calibrated in accordance with the known risks associated with the food items concerned.
Myth 2: MLs should be set at the most stringent level.
Fact 2: Low levels of metallic contaminants in food may be unavoidable as they are present everywhere in the modern industrial world. Therefore, MLs should be set on the basis of risk assessments for adequate protection of consumers. MLs should also be as low as reasonably achievable (according to the practice of Codex, the usual cut-off level is less than/equal to a 5% violation rate, based on the distribution of contaminant level in the food) so as to strike a balance between protecting public health and maintaining a stable food supply.
Local Situation
Hong Kong is a founding member of the WTO and has continued its separate membership using the name "Hong Kong, China" after the reunification with China in 1997.
Hong Kong relies heavily on imported food (which accounts for more than 95% of its food supply). To safeguard public health and facilitate international food trade, we observe the SPS Agreement and propose to align our standards for metallic contaminants in food with the Codex standards as far as possible. Where necessary, we will propose more stringent standards based on scientific justifications to better protect the health of the local population.
News on New Dishes
Ramen with Kurobuta Pork
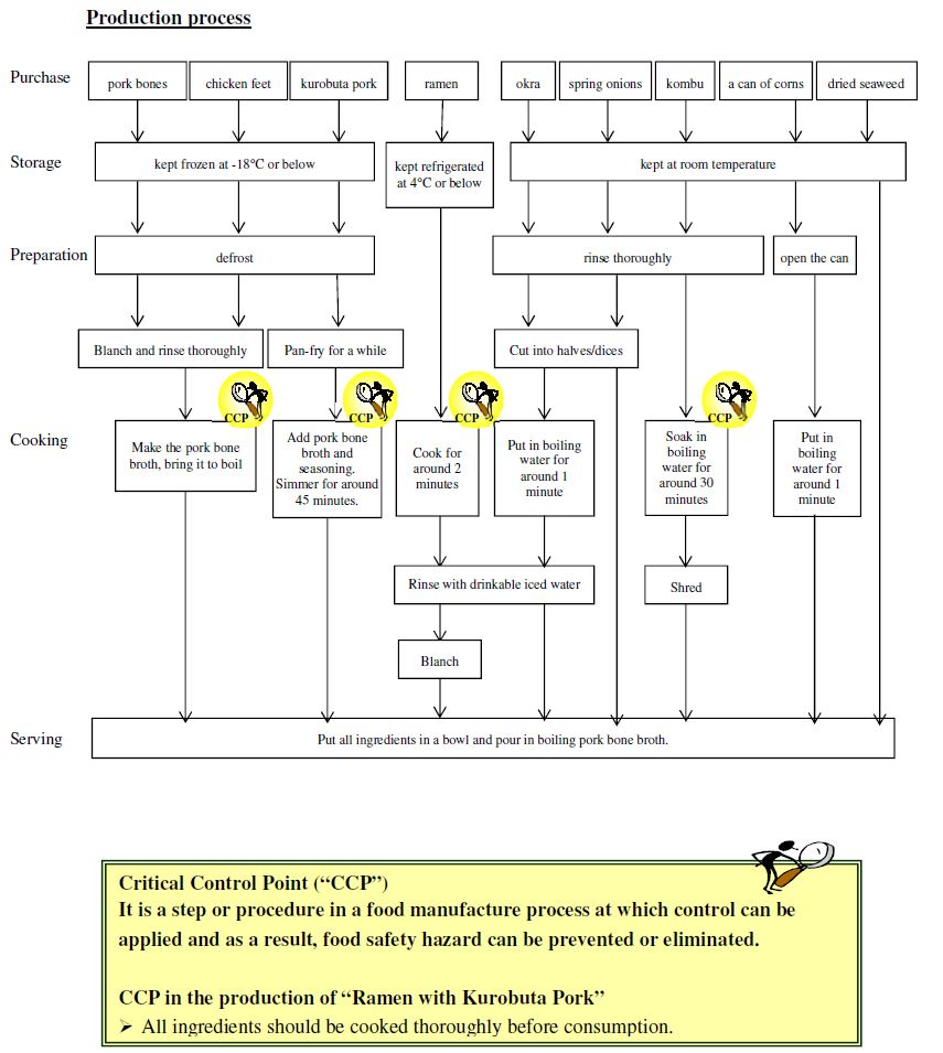
Hong Kong people are big fans of Japanese cuisine. Dishes like sashimi and sushi are very common in the city, and different types of ramen are all the rage. In this issue, Mr CHAN Kwok-chuen, Chef of Nishiki Don, a signatory of the Food Safety Charter, will show us how to prepare a delicious bowl of ramen with kurobuta pork. This is a simple dish that you may try to make at home.

| Preparation Steps | Small Tips, Big Wisdom | |
|---|---|---|
|
Receiving
|
Purchase the ingredients such as pork bones, chicken feet, kurobuta pork, ramen, okra, kombu, spring onions, corns and dried seaweed from approved and reliable suppliers. | Upon receipt of the ingredients, check carefully to ensure their freshness. Frozen meats, including pork bones, chicken feet and kurobuta pork, should be stored at -18°C or below. Ramen should be refrigerated at 4°C or below. Place the other ingredients on shelves or racks in an orderly manner. Make sure the foods are consumed within their shelf life. Stick to the “first-in-first-out” principle and use the oldest stocks with the shortest shelf life first. |
|
Defrosting
|
Thaw pork bones, chicken feet and chopped kurobuta pork in a refrigerator at 4°C or below. |
Defrosted meat should be handled and cooked as soon as possible to prevent bacterial growth. |
|
Cooking
|
Blanch pork bones and chicken feet, rinse them thoroughly. Then cook them in boiling water for around 3 hours to produce a milky white broth. |
When the pork bone broth is done, it should be kept at over 60°C. |
|
Rinsing & Cutting
|
Rinse fresh okra, spring onions and kombu thoroughly with water. Cut okra into halves. Chop spring onions for later use. Put kombu in boiling water for about 30 minutes until it is softened. Shred the softened kombu for later use. |
Rinsing the ingredients thoroughly under clean running water can effectively remove unwanted substances and reduce the risk of pesticide intake. Wearing disposable gloves in food preparation is a convenient way to ensure food hygiene. |
|
Boiling
|
Blanch okra in boiling water for about 1 minute. Drain and rinse with iced drinking water. Open a can of corns and blanch the content in boiling water for around 1 minute. Drain and set aside. |
Vegetables are delicious and healthy ingredients. |
|
Pan-frying
|
Pan-fry kurobuta pork. Pour in the pork bone broth. Season with a pinch of salt and white pepper. Simmer for around 45 minutes. |
Adding natural ingredients (such as white pepper) to food can reduce the use of artificial seasonings like chicken sauce and pork bone sauce. |
|
Cooking
|
Cook ramen for around 2 minutes, then rinse with iced drinking water. Blanch the ramen again, ladle out and drain off the water. Put the ramen and other ingredients into a bowl and pour in boiling pork bone broth. |
Cooked food should be consumed as soon as possible. Food left at room temperature for more than 4 hours can allow bacteria to grow easily and should not be consumed. |
Tips from the Chef:
Food Safety Plan Corner
Ramen with Kurobuta Pork
Ingredients:
Ramen, kurobuta pork, pork bones, chicken feet, okra, kombu, spring onions, corns and dried seaweed
Steps:
- Take out pork bones, chicken feet and chopped kurobuta pork from the freezer (set at 18°C or below) and thaw the ingredients.
- Blanch pork bones and chicken feet, rinse them thoroughly. Then cook them in boiling water for around 3 hours to produce a milky white broth.
- Pan-fry kurobuta pork. Pour in the pork bone broth and season with a pinch of salt and white pepper. Simmer for around 45 minutes.
-
Take out ramen that is refrigerated at 4°C or below. Cook the ramen in boiling water for about 2 minutes. Rinse the ramen with iced drinking water.
- Take out a can of corns and some kombu from the shelf. Blanch the corns for around 1 minute. Drain and set aside. Put the rinsed kombu in boiling water for around 30 minutes until it is softened. Shred the softened kombu for later use.
- Rinse fresh okra and spring onions thoroughly. Cut okra into halves and blanch in boiling water for about 1 minute. Drain and rinse with iced drinking water. Chop spring onions for later use.
- Blanch and drain the ramen. Put the ramen and other ingredients in a bowl and pour in boiling pork bone broth.
Briefing of Activities
Food Safety Day 2018
“Adopt Food Safety System – HACCP”
The Food Safety Day is an annual signature event of the CFS with the objective to ensure food safety through strengthening tripartite collaboration among the Government, food trade and the public. This year, the theme of the event is “Adopt Food Safety System – HACCP”. A series of activities will be held to promote the Hazard Analysis and Critical Control Points (HACCP) system as an effective way to ensure food safety by integrating food safety control measures into the food production process.
The launch ceremony of the Food Safety Day 2018 was held on 17 July 2018 (Tuesday) at D-Park in Tsuen Wan. Officiating at the ceremony, Dr Ho Yuk-yin, Controller of the CFS said that with a focus on active prevention, the HACCP system benefits both the food trade and consumers. This internationally recognised system can identify, assess and control possible hazards in the food production process, which is conducive to raising food safety standards. Apart from lowering the risk of food-borne diseases, it helps maintain stable food quality and reduce wastage. Hence, it is a cost-effective way to ensure food safety.
On that day, exhibition panels and interactive game booths featuring the HACCP system (including information on the potential risks in food and the safe temperatures for keeping food) were set up at the venue.



Besides, representatives from food trade associations that have joined the Food Safety Charter Scheme were invited to participate in the signing ceremony. By signing the Charter, they pledged to adopt appropriate measures in the food production process to enhance food safety.

A group photo of Dr HO Yuk-yin, Controller of the CFS, Dr YEUNG Tze-kiu, Samuel, Consultant of the CFS and representatives of the food trade associations that have signed the Food Safety Charter.
The CFS has launched a set of publicity initiatives, including a series of talks on the HACCP system, to enhance the appreciation of the importance of food safety among the public and the trade.
The new Instagram page of Hong Kong’s Action on Salt and Sugar Reduction (www.instagram.com/hkassr/) officially came into operation with the launch of the Food Safety Day 2018 to step up the promotion of salt and sugar reduction in food. Members of the public are welcome to browse the Instagram page to obtain more information on the issue.
Upcoming Activities
53rd Hong Kong Brands and Products Expo
The Hong Kong Brands and Products Expo is an annual flagship event in the city. The 53rd Expo will be held at the Hong Kong Victoria Park from late 2018 to early 2019. The CFS will continue to participate in this mega event organised by the Chinese Manufacturers’ Association of Hong Kong to disseminate food safety messages to the public on-site.
During the Expo, CFS staff will promote food safety messages to the public at the booth by distributing publicity leaflets, pamphlets and souvenirs. They will also explore food safety issues with participants in a lively and interesting manner through on-stage interactive redemption games.
Welcome to the coming Expo to learn more about food safety.
Food Safety Q&A
Memory Sunny-side Up Egg

Ah Keung bought a takeaway from But Kei Restaurant and took it home for dinner.
Keung: Darling, I'm home!
Keung's wife: Oh! You're so late. (Taking a glance at the takeaway) You're having chicken steak rice again?
Keung: I was so hungry that I paid $5 extra for a sunny-side up egg.
Ah Keung opened the food container and got ready for dinner.
Keung: Oh my… Why is there an ink stain on the egg?
Keung's wife (Leaning forward to take a look): It looks like a ballpoint ink stain, and it's a bit diffused. Look, it's the ink from the food order ticket that stained the egg!
Keung: How disgusting But Kei is! I need to complain to its boss, Ah But, tomorrow!
Keung's wife: But Kei has gone too far this time. As a restaurant owner, Ah But should pay attention to food hygiene. After all, isn't he worried about breaking the law? I went to a talk on food safety a couple of days ago. Let me get the information first. (After a while) Here it is! It says that "in accordance with section 52(1) of the Public Health and Municipal Services Ordinance (Cap.132), if any person sells to the prejudice of a purchaser any food which is not of the nature, or not of the substance, or not of the quality, of the food demanded by the purchaser, he shall be guilty of an offence and liable upon conviction to a maximum fine of $10,000 and 3 months of imprisonment."
Keung: You're so smart, darling!
Keung's wife: Haha I'm slightly smarter than you! Remember the episode of “Memory Bread” from Doraemon? I don't expect But Kei serves “Memory Sunny-side Up Egg”!
Keung: It's just out of line!
Keung's wife: This is the first time we came across such an experience after patronizing But Kei for years. Perhaps they were too busy and hence made a mistake. Don't get mad. Just call Ah But and tell him about this first.
(Ah Keung's stomach rumbles)
Keung's wife: You must be starving. How about re-heating the leftovers in the fridge for you?
Keung: Sure. I'll wait for you then, darling.
Truth against Fallacy
Are Energy Drinks Suitable for All Ages?
Advice to the Trade
- Trade members should ensure that their energy drinks comply with local legislation and are fit for human consumption.
- Energy drinks should be labelled with an indication that they are not recommended for children, pregnant women and individuals sensitive to caffeine.
- Energy drinks should not carry misleading claims, such as a claim suggesting that the drink can help reduce sleep or can be consumed as a thirst quencher during physical exercise.
Brain Gym
Multiple Choice Questions
- Which of the following factors will be considered by the CFS in setting food safety standards?
- International standards, such as standards developed by Codex.
- Stakeholders' concern.
- Dietary patterns/habits of the local citizens.
- All of the above.
- The CFS and the food trade has jointly developed a programme to provide the trade with information on food safety measures, which serves as an aid to the trade in delivering innovative and client-oriented quality services well-grounded on food safety to Hong Kong citizens and tourists from all over the world. What is the name of the programme?
- "Reduce Salt, Sugar, Oil. We Do!" Programme
- Food Safety Seminar for Trade
- Food Safety Charter Programme
- Hazard Analysis and Critical Control Point System
- Which of the following descriptions about trans fats is incorrect?
- One of our main dietary sources of intake of trans fats is hydrogenated vegetable oil.
- Trans fats are one of the nutrients which should be declared on the nutrition label.
- Trans fats are a type of saturated fats.
- There is evidence that trans fats intake can raise the level of low-density lipoprotein cholesterol in the blood and lower the level of high-density lipoprotein cholesterol at the same time, thus increases the risk of cardiovascular diseases such as coronary heart disease.
Enquiries and Subscription
Printed copies of the Food Safety Bulletin can be obtained from the Communication Resource Unit at 8/F, Fa Yuen Street Municipal Services Building, 123A Fa Yuen Street, Mong Kok, Kowloon. For enquiries, please call 2381 6096.













